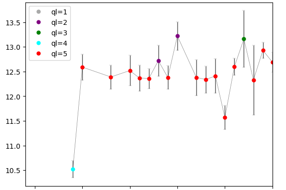
Visualisation of Lake Surface Water Temperature (LSWT) data for a given lake

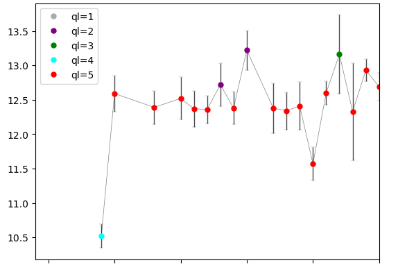
Visualisation of Lake Surface Water Temperature (LSWT) data for a given lake
Climate

Copernicus, C3S, ECV, lake surface water temperature

Fundamentals

Open on Github Open on ECMWF JupyterHub Open on ECMWF JupyterHub
Github type